4万亿大市场,利率低至2.85%!供应链金融“正规军”最新名单曝光:243家已登记,23家退出,12家提交备案申请,个别机构仍“失联”

业务规模稳健增长,融资成本维持低位
《通告》披露了2025年全年应收账款电子凭证业务的运行数据。数据显示,行业整体保持稳健发展态势:
- 业务规模: 2025年全年,应收账款电子凭证开立发生额达4.00万亿元,融资发生额为2.84万亿元。
- 存量规模:截至2025年12月31日,开立余额为2.61万亿元,融资余额为1.95万亿元。
- 融资成本:全年融资平均利率为2.85%,显示出供应链金融在降低中小企业融资成本方面持续发挥作用。
这一系列数据表明,在监管政策的引导下,依托真实贸易背景的应收账款电子凭证业务已成为服务实体经济、特别是中小微企业融资的重要渠道。
合规整改成效显著,超九成机构完成数据报送
值得注意的是,《通告》重点通报了供应链信息服务机构的自律备案进展。
截至2026年1月31日,共有243家正常展业的供应链信息服务机构完成了机构基本信息登记。其中:241家已登记其运营的供应链信息服务系统信息、218家已按要求报送业务数据。
协会强调,按规定登记信息和报送数据是机构合规整改和自律备案的关键环节。针对仍有个别机构既未登记信息又未报送数据的情况,《通告》发出明确警示,并建议商业银行等金融机构审慎与未按规定登记信息和报送数据的供应链信息服务机构开展合作。这一举措将倒逼“失联”或“违规”机构加快整改步伐,净化市场环境。
备案工作有序推进,部分机构主动退出
在自律备案方面,截至2026年1月31日,共有12家供应链信息服务机构向协会提交备案申请,目前协会正按流程组织审核。
根据《供应链信息服务机构自律备案管理细则(试行)》,行业明确了明确的时间表:
- 2025年5月12日前已经展业的机构,应于2026年6月15日前完成备案申请;
- 截至2025年5月12日未展业的机构,必须遵循“先备案、再展业”的原则。
与此同时,行业洗牌也在同步进行。《通告》显示,共有23家供应链信息服务机构申请不再展业,并制定了存量业务清退计划。其中,12家机构的存量业务已实现清零。这反映出在强监管背景下,部分无法达到合规要求的机构选择主动退出,有利于防范化解金融风险,促进行业优胜劣汰。
行业展望:合规成为生存底线
未来,随着信息报送机制的完善和备案制度的落地,供应链金融业务将更加透明,数据孤岛将被进一步打破。这不仅有助于监管机构精准监测风险,也将促使金融机构更放心地通过合规平台为中小企业提供资金支持,最终实现“引导供应链信息服务机构更好服务中小企业融资”的政策目标。
中国互联网金融协会表示,将继续在人民银行指导下,常态化开展自律管理和风险监测,督促各参与主体审慎经营,推动供应链金融行业高质量发展。
业内分析人士指出,此次《通告》的发布释放了强烈的监管信号:合规经营已成为供应链信息服务机构生存的底线。随着2026年6月15日备案截止日期的临近,预计将有更多机构加速完成整改和备案流程。
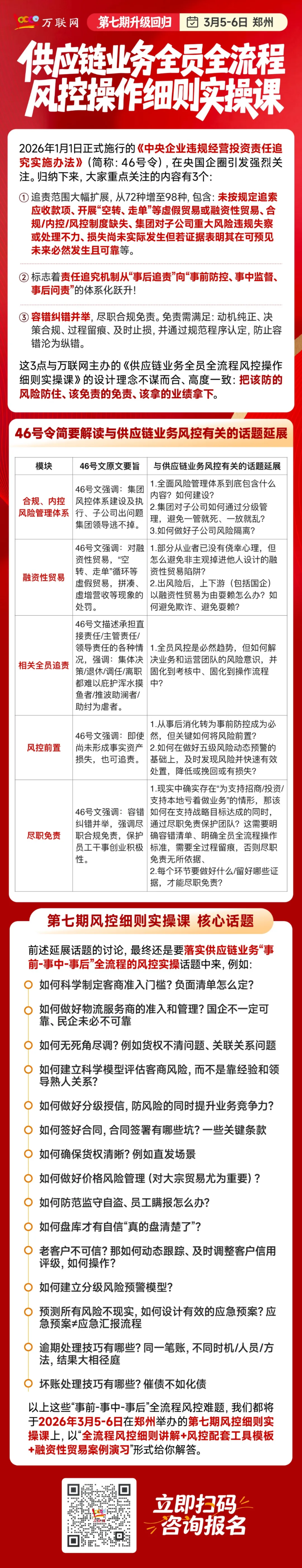
然而,对于广大供应链企业而言,监管的收紧不仅仅意味着“备案”这一动作,更是一场对业务全流程风控能力的深度大考。从互金协会的数据通报到国资委“46号令”的雷霆追责,政策逻辑一脉相承:严禁融资性贸易,杜绝虚假营收,要求业务必须真实、合规、可控。
在“终身追责”和“倒查机制”的高压线下,许多国企供应链负责人面临着前所未有的焦虑:
- 如何界定业务合规边界,避免触碰“融资性贸易”红线?
- 如何建立一套覆盖事前、事中、事后的全员风控操作细则?
-
面对复杂的客商和动态的市场,如何拿到切实可行的风控工具而非纸上谈兵的理论?
政策不等人,风险不隔夜。 为助力国企贸易公司在强监管环境下更加合规、低风险地完成营收目标并拓展利润,万联网将于2026年3月5-6日在郑州举办第七期《供应链业务全员全流程风控操作细则实操课》。
这并非一堂普通的理论课。该系列课程已成功开班六期,累计吸引了600多位来自200家大型国企集团的高管组团报名。第七期课程更是针对当前最严峻的监管形势进行了重磅迭代:
?? 深度拆解“46号令”:万联网首席风险管理实战专家与法律风控专家将把新规“揉碎了、讲透了”,帮你厘清合规边界,建立全员参与的风控规范。
??? 第一天:外部客商信用风控实战
由拥有20多年经验、曾为世界500强集团规避百亿风险损失的原首席风控官张老师主讲。
- 全流程拆解:从准入筛选、客户画像、信用评级,到授信策略、动态监控、预警催收。
-
工具落地:现场赠送并详解“四流合一”验证清单、货权动态监控SOP、极简画像评分表、分级授信策略模版等10+套实战工具,让你拿回去就能用。
?? 第二天:内部运营与法律风控演练
由北京德和衡(深圳)律师事务所合伙人、近20年供应链风控实务经验的张老师主讲。
- 负面清单与合同设计:详细分享如何制定业务负面清单,优化合同/单据/订单设计,避开签署陷阱。
-
沙盘演习:通过融资性贸易风险案例模拟演练,还原出入库疏漏、盘库偏差、盯价失误等真实场景,手把手教你风险复盘与应对。
不管你是想搞懂新规下的业务边界,还是急需建立一套可落地的风控操作细则,这堂课都能帮你少走弯路、少踩坑、少担责。
?? 课程时间:2026年3月5-6日
?? 课程地点:郑州
?? 报名咨询:李老师 19168536275
在合规成为生死线的今天,唯有提升全员全流程的实战风控能力,方能行稳致远。期待在郑州与您相见,共筑国企供应链安全防线!


下一篇:加快建成中部地区崛起重要战略支点!湖北“十五五”正在下一盘大棋:数智供应链重塑产业版图


