国企大宗贸易毛利率低于2%,会被限制开票?这场生死劫下,国企砍掉通道业务、做增值服务才是未来活路!

最近,不少山东国资供应链贸易客户跟我们吐槽:刚被税务约谈了,因为公司业务毛利率太低(1%左右),被要求今后毛利率不得低于2%,否则将考虑暂停发票增额、限制票额......
不少国企贸易公司当场懵了,因为他们从事的大多数是煤炭、钢铁、能源等品类的大宗商品贸易,行业特性就是“薄利多销、高周转”,毛利率能维持在1%已属不易。2%?那简直是不可能完成的任务,你说这情况下还干个锤子?
其实,自2026年开年以来,我们已经听到类似不少的吐槽,尤其是山东等地的地方国企贸易公司中不绝于耳。一时间,“2%毛利率”红线成了悬在从业者头顶的利剑,不少合规经营、薄利多销的企业都集体陷入了焦虑,整个行业人心惶惶。
有人说是金税四期的新规,有人说是税务总局的统一文件。但真相到底如何?这场“2%红线”风波,究竟是监管的一刀切,还是一场正本清源的行业洗牌?
今天,我们就拨开迷雾,把这件事的来龙去脉讲透:监管的重拳到底打向谁?2%的红线是真规定还是假传闻?地方国企贸易业务,该如何熬过这场生死劫?
一、传闻核查:2%红线,到底有没有这回事?
先说结论:“2%毛利率为税务明文规定”是不实传言。全国税务系统从未出台统一的2%毛利率硬性文件。
我们查阅了所有公开的省级税务局文件和国资委文件,没有找到任何一份文件明确规定“贸易型公司毛利率不得低于2%”。那么,这个2%的红线到底从哪儿来的?
《管子·牧民》有云:政者,正也。监管的核心从来不是卡数字,而是守底线。据行业推测,真正的法律依据是2026年1月1日正式施行的《增值税法》第二十条:销售额明显偏低或者偏高且无正当理由的,税务机关可以依照税收征收管理法及有关行政法规核定销售额。
我们不妨拆解一下监管的真实逻辑:税务部门之所以会用毛利率作为风控抓手,是因为虚假贸易、融资性贸易有一个鲜明的画像——超低毛利(通常低于0.5%)、平进平出、高流水、无货权、无物流,本质上是“名为贸易、实为借贷”,目的是虚增营收、套取银行授信或偷逃税款。而所谓的“2%红线”,更可能是税务部门在具体执法中使用的一个风险预警阈值,而非全国统一的处罚标准。
那么有人可能会问:既然不是硬性规定,为什么还有那么多企业被约谈、限票?这里我们总结了两大关键原因:一是部分地方税务部门为了简化风控流程,将2%作为内部约谈参考标准,难免出现大数据误杀;二是有些企业自身业务确实存在漏洞,比如长期做无货权、纯过票的通道业务,本身就处于高风险区间,自然会被重点关注。
二、行业现实:微利是大宗贸易行业的天然底色,头部企业也在贴地飞行
更重要的是,我们必须正视一个行业现实:微利,是大宗供应链贸易的天然底色。大宗贸易的核心商业模式是薄利多销、流量变现,资金占用大、周转快、风险高,毛利率普遍偏低是行业共识。
拿数据说话:根据公开财报数据,国内大宗商品供应链行业CR5在2022-2024年的营收与毛利率对比情况:
| 公司名称 | 核心指标 | 2022年 | 2023年 | 2024年 |
| 厦门象屿 | 营收(亿元) | 约5381 | 约4595 | 3666.71 |
| (600057) | 毛利率 | 2.13% | 1.92% | 2.32% |
| 厦门国贸 | 营收(亿元) | 5219.18 | 4682.47 | 3544.40 |
| (600755) | 毛利率 | 1.82% | 1.37% | 1.50% |
| 建发股份 | 营收(亿元) | 约8328 | 约7636 | 约6835 |
| (600153) | 毛利率 | 3.80% | 4.36% | 5.87% |
| 物产中大 | 营收(亿元) | 约5765 | 约5801 | 约5990 |
| (600704) | 毛利率 | 2.40% | 2.64% | 2.18% |
| 浙商中拓 | 营收(亿元) | 1936.05 | 2030.65 | 2019.01 |
| (000906) | 毛利率 | 1.33% | 1.53% | 1.10% |
从上面的公开数据来看,这些千亿级营收的上市公司,依托规模、渠道、风控优势,尚且只能在1%-2%区间运行。就连厦门象屿这样的行业标杆,在其2026-2030年发展战略规划中也明确提到,要通过提升服务附加值弥补贸易端微利的短板——连行业龙头都摆脱不了低毛利的约束,要求资源、体量远不及头部的地方国企,强制达到2%以上的毛利率,这无异于让刚学走路的孩子去跑百米冲刺。
因为大宗商品贸易的商业模式核心就是“薄利多销”和“流量变现”。低毛利率不是违规,而是行业客观规律。
更现实的是,地方国企做大宗贸易,还面临着赌不起、输不起的困境:如果为了凑够2%的毛利率去囤货赌行情,赌对了利润归集体,赌输了责任却要个人承担,谁也不敢冒这个险。
三、应对之道:国企贸易公司与其纠结监管数字红线,不如重构业务
打铁还需自身硬,抱怨和恐慌解决不了问题。面对监管高压,地方国企贸易公司与其纠结2%是否合理,不如主动求变,最重要的是砍掉虚的,做实实的,从被动应付到主动升级。
监管趋严是大势所趋,靠纯通道、过票业务生存的模式,迟早会被淘汰。地方国企贸易公司要想长远发展,必须抓住这次契机,重构业务模式:
第一步,坚决砍掉高风险通道业务。无货权、纯过票、毛利率低于0.5%的业务,是监管重点排查对象,也是企业的定时炸弹,必须果断退出。这类业务看似能做大营收,实则没有任何核心价值,一旦被认定为虚假贸易,后果不堪设想——留得青山在,不怕没柴烧,放弃低质量营收,才能守住合规底线。
第二步,植入增值服务,拉高综合毛利率。2%的毛利率虽然对纯贸易业务来说难度较大,但通过嵌入仓储、物流、加工、套保、库存管理等增值服务,完全可以实现突破。比如开展简单的流通加工,毛利率可达5%以上,能有效拉高综合盈利水平;再比如对接终端客户,减少中间环节,既能提升毛利,又能增强客户粘性。
第三步,参考行业标杆,向供应链综合服务商转型。比如,厦门象屿在其发展战略中提出的六要素协同(资金、贸易、物流、服务、加工、投资)模式,值得地方国企借鉴——摆脱单纯的价差盈利模式,转向服务费盈利模式,通过提供采购执行、销售执行、库存管理等专业服务收取费用,不仅毛利率更高,而且在税务认定上更清晰,不易被质疑。
除此之外,有条件的企业还可以考虑多区域布局,选择深圳、上海等监管更灵活、效率更高的城市设立分支机构,分散经营风险——这不是钻空子,而是在合规框架内,为企业发展争取更多空间。
最后,我们想跟所有供应链同行说一句:徒法不足以自行,监管的本质是引导行业回归商业本质,而非一管就死。2%不是不可逾越的死线,真实合规才是企业的立身之本。
过去,有些国企靠虚增营收、空转贸易刷业绩,看似风光,实则埋下了巨大的风险隐患;如今,监管重拳落地,正是对这种畸形发展模式的纠偏。对坚守真实经营、专注服务的企业来说,这是一次难得的洗牌机遇——虚假贸易玩家退出后,市场空间将进一步释放,真正有核心竞争力的企业,才能在规范化的赛道上走得更远。
大宗商品贸易的底层逻辑,正在从规模为王转向质量为王。地方国企贸易业务的生死劫,从来不是2%的毛利率红线,而是自身业务的虚与实。唯有砍掉虚的、做实实的,守住合规底线、提升服务价值,才能穿越监管周期,实现长远发展。
毕竟行业的未来,正属于那些能回归商业本质、在规范中稳健前行的实干者。然而,行稳致远不能只靠理念,更需一套科学、可落地的行动指南与防护盔甲。当我们深入探讨如何砍掉虚的、做实实的时,一个无法绕开的现实是:2026年,国家对国企经营的规范要求已迈入全新的、体系化的阶段。
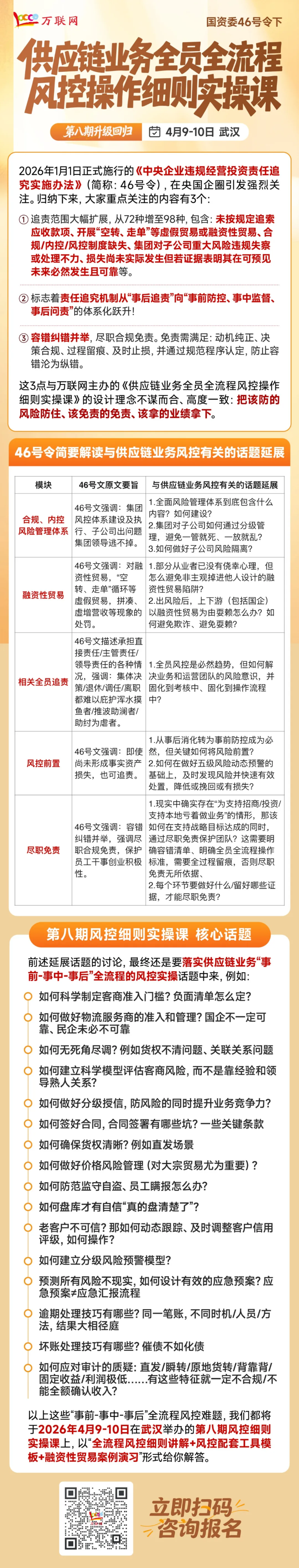
今年1月1日,《中央企业违规经营投资责任追究实施办法》(简称:国资委46号令)正式施行,四川等地已火速出台配套细则。这绝非孤立事件,而是一个强烈的监管风向标。新规的核心变化在于:
-
追责范围大幅扩展至98种情形,明确将空转、走单等虚假贸易列入,并要求对或有损失提前预警。
-
机制从事后问责转向事前防控、事中监督、事后问责的全流程体系。
-
强调尽职合规免责,为企业与员工划出了清晰的安全区,但前提是必须做到过程留痕、决策合规。
这意味着,过去边干边看、出了问题再补救的粗放模式彻底行不通了。现在,每一笔业务从诞生之初,就需要嵌入风控基因,每一个环节的操作都必须规范留痕。企业的核心竞争力,正从规模冲刺能力加速转向高质量、低风险运营的能力。那么,具体怎么做?如何将集团战略、监管新规与业务一线的具体操作无缝衔接?
为此,万联网基于对国资委46号令的深度解读与多年行业风控实战积累,精心打造了《供应链业务全员全流程风控操作细则实操课》,这个系列课程已成功开班七期,累计吸引了700多位来自近300家大型国企集团的高管组团报名,口碑载道。现第八期课程定于4月9-10日在武汉举办。这门课程不做空泛的理论探讨,而是聚焦落地:
-
核心解决:如何建立一套覆盖准入、尽调、签约、运营、预警、处置等10+个环节的全员全流程风控工作细则。
-
直接提供:拿来即用的风控配套工具与合同模板,帮你把制度转化为动作。
-
通过:真实的融资性贸易案例沙盘演练,让你和团队亲身体验风险识别与审计应对,把踩坑变成排雷。
无论你是业务负责人、风控、法务还是管理者,这门课都将帮助你:在拿下业绩的同时筑牢防线,在积极开拓时明确免责边界,真正实现该防的风险防住、该免责的免责、该拿下的业绩拿下。
在监管与市场的双重驱动下,供应链行业正经历一场深刻的价值重估。与其被动焦虑,不如主动学习,掌握在新时代安全航行、稳健创收的航海图与新技能。
报名联系:李老师19168536275

下一篇:警惕:100多页国企贸易公司的风险管理办法,都防不住道德欺诈的一次出手!内鬼勾结、仓库造假、上下游做局...所有爆雷都栽在人心上


