三大城市数智供应链转型启示:看厦门如何靠国企玩转全球大宗,杭州用数据重构产业,武汉凭平台激活传统工业!

曾在发改委工作、在多家国企任战略顾问
在数字化浪潮席卷全球的当下,供应链的数智化转型已成为城市提升产业竞争力、融入双循环新发展格局的关键抓手。近日,商务部发布了《数智供应链案例集》,武汉市、杭州市、厦门市、成都市、深圳市五个城市分别入选。其中,厦门、杭州、武汉三地凭借独特的区位优势与产业基础,分别探索出“国企主导型”“民企 + 国企协同型”“政府平台驱动型” 三种极具代表性的数智供应链模式。这些模式既彰显了不同城市的资源禀赋与发展逻辑,又共同勾勒出中国供应链数智化的多元路径。本文简要剖析三地实践,为其他城市的转型提供参考。
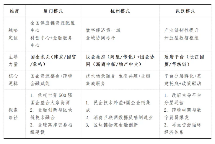
一、探索路径与核心模式对比
二、代表性企业与创新实践
三、关键成果与差异化优势
四、共性特征与协同趋势
五、模式与价值差异
经过实践检验,三地成功验证数智供应链在提升产业链韧性方面的关键作用,有力地响应了国家所倡导的"自主可控、安全高效" 的供应链战略。三地的实践经验对其他城市有如下启示:
1、战略适配:因地制宜选择路径
-
港口枢纽型城市:学厦门,打造“国企+跨境金融”大宗贸易枢纽,布局区块链仓单融资平台。
-
数字经济高地:学杭州,构建“民企技术+国企全链”协同生态,发展工业互联网平台(如Geega)。
-
传统工业基地:学武汉,政府主导“基建+垂直平台”,建设再生资源网格化回收体系。
2、技术模块化:打造数智供应链基础设施和标准工具
-
区块链信任机制:推广厦门“屿链通”(仓单融资)、杭州“中拓链”(跨境追踪)、武汉华纺链(交易溯源)。
-
AI决策中枢:部署菜鸟网络式预测算法(误差率<5%)、建发“纸源网”智能制版(效率↑90%)。
-
工业互联网架构:复制“1+N”平台体系(1个中枢+N个垂直平台),如武汉光电子产业控制塔。
3、生态协同:政府-市场-人才联动
-
政策创新:设立供应链专项基金(如厦门300亿元)、推出“揭榜挂帅”场景(武汉257个项目)。
-
市场主体培育:梯度孵化企业(杭州14家国家级示范企业)、国企混改引入民企技术(如物产中大+网易严选)。
-
产教融合:联合高校建供应链研究院(如杭州模式),培养SCMP认证人才(厦门2000人)。
4、全球化布局:双循环抓手
-
离岸枢纽:复制厦门金砖离岸中心、杭州菜鸟全球72小时网络、武汉海外合作处。
-
资源掌控:支持企业并购关键资源(如象屿印尼镍矿),布局海外仓(武汉7个合作处)。
厦门、杭州、武汉的数智供应链实践,是中国供应链现代化进程的生动缩影。三地以“金融 - 科技 - 产业生态” 三位一体模式为核心,分别在资源整合、技术渗透、平台运营领域形成突破,不仅验证了数智化对产业链韧性的提升作用,更以 “国际大循环枢纽”“双循环衔接节点”“国内大循环支撑点” 的定位,为国家供应链战略提供了区域样本。
(资料来源:全国数智供应链建设工作推进会配套材料一数智供应链案例集)
来源:万联网
本文作者
1、曾在发改委工作,在多家国企/产业互联网平台任战略顾问/执行总裁、原东煤交易总裁
2、20多年来一直在大宗供应链集成服务、制造业产业互联网等领域探索实践
3、在煤炭、能源化工品、不锈钢、废旧物资回收、农产品等细分品类均有项目实操经验
4、打造过若干案例:十多年前已主导构建了国内大宗煤炭产业互联网平台“东煤交易”,并陆续打造出贸易龙头转型产业互联网平台、核心企业产业链延伸制造集群、产业集群虚拟云工厂模式等若干案例。
注:本文章知识产权归作者所有,万联网授权发布。欢迎因研究需要引用或转载本文内容,引用时需注明出处。对于未注明来源的引用、盗用、篡改的商业行为,版权方将保留追究其法律责任的权利。



