国企领导:我是被骗的,该走的流程也走了,该做的风控也做了,为啥出事了得我坐牢?因为业务没有100%零风险,但全流程风控是免责关键

“我是被骗的,该走的流程也走了,该做的风控也做了,为啥出事了就得我去坐牢?”这是许多国企贸易公司负责人在出事后的共同疑问。一笔看似正常的业务亏损,最终却可能导致身陷囹圄。
确实,如今在国企贸易圈,一个残酷的现实正在蔓延:不管你怎么做贸易业务,都不会100%零风险!尤其是导致国有资产出现重大损失时(5000万元以上),作为国企负责人,更难100%免责!
那有朋友问了:国企不是有尽职免责的制度吗?难道是摆设?
这就要说到不少国企都会掉进一个尽职免责的误区:认为领导签字了、文件齐全了、流程走完了,即便出现国资损失,个人责任也可以免除。然而在司法认定中,形式风控不等于实质尽职。
比如,武汉某国企,6000多万买的沥青,最后发现储罐里是水和空气;青岛某港口,几十亿的铜精矿,最后发现是石头;佛山某国企,几千万的铝锭,最后发现仓库是空的。这些案例揭示了一个共同点:书面材料齐全并不等同于尽职,就更谈不上出事后你可以免责了!
当然啦,即便你真的做到位了,也没办法100%免责,只是说处罚力度的轻重罢了!这是由国资的公共属性决定的。国企的资产不是私人财产,而是全民所有的公共资源,这就意味着国资安全不仅是经济问题,更带有公共责任属性。从国情来看,公众对国资流失的容忍度极低,监管层必须通过严肃问责来回应社会期待,形成失责必问、问责必严的闭环。这种情况下,“100%免责”几乎等同于“对国资损失无动于衷”,既过不了监管关,也过不了舆论关。就像公共设施出了重大安全事故,管理者很难仅凭“我尽力了”就完全脱责,国资领域更是如此。
那么新的问题来了:既然横竖都可能要背锅,那为何还要劳神费力搭建全流程的供应链业务风控体系?
一、先认账:国企贸易的风险宿命与免责困局
这里我们要打破国企领导的一个幻想:国企贸易想做到零风险,堪比指望天上掉馅饼还刚好砸嘴里,纯属异想天开。
因为供应链业务链条长、参与方杂,从上游准入、垫资付款,到下游回款、货物流转,每个环节都藏着变量——上游突然违约断供、下游恶意拖欠账款、市场价格暴跌、甚至莫名卷入融资性贸易陷阱,任何一个意外都可能引爆风险。
更现实的是免责困局:按照国资监管逻辑,重大损失必追责是铁律,哪怕负责人殚精竭虑,也很难拿出100%无责的完美证据链。就像考试,满分难拿,但不及格就要挨罚。
有不少国企负责人跟我们吐槽:干业务像走钢丝,左边是业绩悬崖,右边是追责深渊,哪怕走得再稳,一阵风过来都可能晃悠。这种情况下,怎么免责成了大家尤为关注的课题,而这正是风控体系的核心价值起点。
二、再分析:为啥无法100%免责下还得干好风控?只为“翻车时准备好安全带,给予翻身的可能性”
想象一下,你开车上路,明知交通事故无法100%避免,那你就不系安全带了?显然不是!对我们国企而言,“风控体系”正是这条安全带。
在国企贸易领域,风控从来不是免死金牌,而是尽职免责的重要证明。当重大损失发生,调查组关注的焦点往往是:流程是否完备?风险是否充分评估?决策是否集体论证?一套严谨的风控流程,本质是一份求生欲满满的履职证据链。
有个网络热梗是这样说的:你可以菜,但你不能没有态度。
在国企语境下,态度就是流程合规、决策留痕。即使项目最终失利,只要风控环节到位,责任性质可能从渎职转为决策失误,从个人责任转为集体责任——这中间的差别,往往是职业生涯的生死线。
很多人误以为风控是防火墙,能把风险全挡在门外,其实不然。全流程风控的核心作用,从来不是消灭风险,而是给风险定边界、给尽职留痕迹——相当于给负责人穿上防弹衣,哪怕出事,也能凭完整的风控记录,证明自己没躺平、没乱为、尽了责,把全额追责的概率降到最低:合作前查透对手资质,不是能杜绝违约,而是证明没盲目合作;付款前走集体决策流程,不是能避免坏账,而是证明没个人独断;回款逾期后及时启动催收,不是能全额追回,而是证明没放任损失扩大。
对此,国资委46号令早就传递了明确信号:追责不是一棍子打死,而是区分尽职与失职。尤其在重大损失面前,“我尽力了”的口头辩解毫无意义,但全流程风控留下的单据、会议纪要、决策文件、预警记录,会成为尽职免责的硬通货,帮负责人从必追责里争取减责、免责的空间——这才是风控最实际的价值,不是对抗风险,而是对抗无差别追责。
三、再确认:做好全流程风控,不止于免责的需要,更是业绩与风险的平衡器
抛开免责诉求,全流程风控更是国企贸易活下去、活得稳的底层支撑。集团要营收、要业绩,不是让负责人裸奔式冲规模,那些靠无风控扩业务换来的营收,就像泡沫,看似庞大,一旦风险爆发,轻则业绩归零,重则拖垮公司,负责人最终还是要为粗放经营买单。
现实中,不少国企栽在重业绩、轻风控上:为了冲营收,跳过尽调就合作,无视风险就垫资,看似完成了考核指标,实则给企业埋了定时炸弹。等到账款收不回、国资流失发生,再回头找补,不仅业绩清零,还会被贴上失职渎职的标签,沦为追责名单里的显眼包。
而全流程风控能帮企业把业绩做扎实:通过准入筛查剔除高风险对手,通过动态预警及时止损,通过流程规范减少操作漏洞,本质是让业务在可控风险范围内扩张——不是不让干,而是让干成的业绩经得起检验,让潜在的风险能提前规避或降低影响。这就像种地,风控不是不让播种,而是提前除草、施肥、防病虫害,确保收成稳定,不至于因一场灾害颗粒无收。
结语:风控是国企贸易的必修课,而非选择题
国企贸易负责人的压力,本质是业绩增长与风险兜底的双重博弈。非零风险、难全免责的现实,不是放弃风控的理由,反而凸显了全流程风控的必要性——它既是尽职免责的证据链,也是业绩可持续的压舱石。
与其纠结怎么才能100%免责,不如聚焦怎么把风控做到位。毕竟,在监管越来越严、风险越来越复杂的当下,裸奔式干业务迟早会翻车,而靠全流程风控筑牢防线,才能在冲业绩和防追责之间找到平衡,既守住国资安全的底线,也给自己留好尽职的退路。说到底,风控不是束缚业务的枷锁,而是国企贸易行稳致远的护城河。
现在时代变了,国企供应链公司的生存逻辑也变了——过去靠冲流水活下去,现在靠控风险才能走得远。与其抱怨没人没资源,不如从今天开始,把关键风险点盯紧、把流程简化、把外部资源用足,用有限的人力实现最大化的风控效果。毕竟,在46号令的高压下,不踩坑就是最大的业绩。
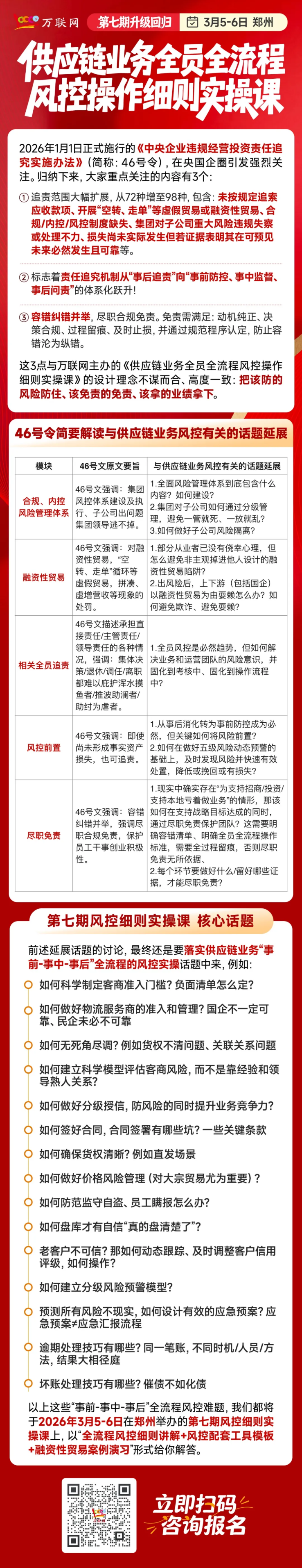
恰逢其时,为助力国企供应链公司更加合规、低风险地完成营收、拓展利润,2026年3月5-6日,万联网计划在郑州举办第七期《供应链业务全员全流程风控操作细则实操课》。这个系列课程目前已开班六期,累计吸引了600多位来自200家大型国企集团的高管组团报名。
而到了第七期课程,我们更新迭代了不少内容,融合了46号令中大家尤为关注的合规与风险点,不仅有全流程风控细则讲解、风控配套工具模板,还有融资性贸易案例演习,万联网首席风险管理实战专家张洪江、万联网首席供应链业务法律风控专家张春艳,2位老师还会把46号令揉碎了、讲透了。不管你是想搞懂新规边界,还是想建立一套覆盖事前-事中-事后全流程、全员参与的供应链业务风控操作细则规范,这堂课都能帮你少走弯路、少踩坑。
第一天课程,我们将邀请了拥有20多年大型供应链企业风控实战经验、累计为企业规避和减少各类投资及运营、信用风险损失价值超百亿的原世界500强集团首席风控官『张老师』,从外部客商信用风控角度,拆解企业业务信用风险管控的全流程实操要点,包括事前防控的准入管理(业务与客户初步筛选技巧)、信用测评(客户画像设定技巧、尽调途径技巧、客户等级评定)、授信管理(授信额度原则与分级授信策略)——事中管控的抓应收账款(做分析、管单证等)、盯动态设指标(客户信用动态、客户交易动态、客户授信动态、外部环境动态等)——事后跟进的风险预警、催收技巧、坏账处理技巧等。更难得的是,张老师还将给大家分享不少实用风控模板工具,如“四流合一”快速验证清单、货权动态监控SOP、现场尽调操作指引、供应链贸易客户极简画像评分表、制造业/农产品行业客户画像模板、制造业现场尽调操作指引表(风控岗)、信用评级表模板、客户(供应商)评分评级表模版、客商信用评级及分级授信策略模版、审批权限矩阵表模版、供应链大宗物流货权管理实操SOP等,并结合多年工作方法和经验,给你详解如何通过细节管理前置化解风险。
第二天课程,我们邀请了拥有丰富诉讼经验、近20年供应链风控实务经验、给多家国企提供法律与合规服务的北京德和衡(深圳)律师事务所合伙人『张老师』,从内部业务运营风控视角,详细分享供应链业务负面清单制定、合同/单据/订单设计、事中运营操作环节、事中监督管理环节、融资性贸易沙盘案例等,帮大家落实供应链业务全员全流程操作细则的制定。此外,张老师还会结合亲身代理的多起风险案件,并组织学员进行融资性贸易风险案例模拟演练,给大家拆解事前合同签订的隐藏陷阱与事中运营的潜在风险,如合同签署中的标的条款设计、应急触发条款设计、单据设计、出入库环节的操作疏漏、商务跟单技巧、物流运输服务商/仓储方准入评估与动态考核设计、盘库巡库中的执行偏差、盯价细节、风险复盘方法(客户回访/业务风险/单据)等实务细节,每个环节都配套了具体操作方法。
课程报名:李老师19168536275


下一篇:国企被“拿来主义”害死了!供应链业务管理办法、风控制度文件成摆设?全流程风控这样做才能少踩雷区、尽职免责!


