“按领导命令执行”就能免责?别天真了!从央国企集团领导到基层执行人员:明知违规还执行,你就是共犯,难逃46号令追责!

业务是领导拍板的,合同是领导让签的,发票是领导让开的,我只是个执行者,出了事也轮不到我担责???
最近和不少国企贸易公司、供应链公司的同仁交流,发现一个普遍且危险的认知误区:不少基础岗执行层的人(如业务人员、风控专员等),甚至一些中层干部,心里都揣着一句保命符:我就是个干活的,这个业务是领导说要干的,领导让怎么签我就怎么签,真导致国资流失时,总不能把我一个小兵怎么着吧...
这种想法,在当前国资委46号令-《中央企业违规经营投资责任追究实施办法》全面落地、监管利剑高悬的背景下,无异于自欺欺人。
在“粮食第一股”金健米业3年虚增营收近6个亿&利润注水50万案件中那位贸易岗主管,就曾在法庭上反复申辩:是按领导要求签的合同。但最终法院查明,其经手的14笔业务全部是空转循环贸易——无实物流转、缺乏商业实质,纯靠合同来回倒腾,3年累计协助虚增营收超5.86亿元。结果呢?被法院判定为违规披露重要信息罪从犯,判处有期徒刑1年,缓刑1年6个月。从这个案件中,我们就能看出来:14笔合同,每签字一次,责任就加一分,“领导让签的”这句话,在法庭上没有分毫辩驳的分量。
古人云:法不阿贵,绳不挠曲,现代法治的核心更是权责对等、失职追责。国企供应链、贸易领域,历来是合规监管的重点,尤其是国资委46号令施行后,监管逻辑从重领导、轻执行转向全员追责、全程倒查,再加上国资委“十不准”、《国有企业领导人员廉洁从业规定》的层层加码,过去上有政策、下有对策的违规操作空间,已经被彻底堵死。而最值得警惕的,就是执行者免责的幻想——这不仅是对法规的漠视,更是将自己推向法律风险的深渊。
一、为何“按领导指令执行”,仍无法免责?
为什么“按领导要求执行”不能免责?国资委46号令说得明明白白:核心经办人明知违规还故意执行、弄虚作假的,也要承担相应责任-。这句话翻译成人话就是——领导让你去撞墙,你知道前面是墙还加速撞上去,监管才不会因为你说了句“领导让的”就饶了你。
《中华人民共和国刑法》第二十五条更是一锤定音:共同犯罪是指二人以上共同故意犯罪-。什么叫共同故意?很简单,只要你明知业务是虚假的,比如明知没有实货还签合同、开票等,哪怕你是奉命行事,也构成了共同故意。
那这就有人会问了:如果是领导强制要求,我不做就会被辞退,这也算共同犯罪吗?
这里要明确一个例外:只有能证明自己是在生命受到威胁、人身自由被限制的情况下被迫参与,才可能免除或减轻责任。但在国企的实际运营中,这种被胁迫的情形极为罕见,绝大多数所谓的领导指令,本质上是经办人抱着“多一事不如少一事,领导担责我没事”的侥幸心理,主动配合完成违规操作。而这种侥幸,最终都会变成无法挽回的代价。
再往下想一层:如果“按领导指令执行”可以免责,那监管的威慑力从何而来?谁还会在签字前三思?这个逻辑链条一旦成立,整个责任追究体系就会形同虚设。而国资委46号令正是看穿了这一点,才会把共同故意作为追责的核心判定标准。
民谚有云:千里之堤,溃于蚁穴,国企供应链领域的违规风险,往往就是从“我只是执行者”的侥幸开始的。结合近期曝光的真实处罚案例,我们不妨看看,那些抱着“领导让做的”的想法的人,最终都付出了怎样的代价,这些案例没有惊天动地的情节,却每一个都戳中了国企供应链人的日常痛点,值得每一个人警醒。
二、真实处罚案例:从高管到执行人员,全员追责,无一幸免
第一个案例:某国企财务总监违规编制虚假财务报表
该财务总监明知公司多项供应链贸易业务无实货支撑、属于空转走单,却按照领导要求,编制虚假财务报表,累计虚增营收20亿元,目的就是为了完成集团下达的业绩指标,粉饰经营数据。
最终,该案被审计部门查处,法院认定其构成违规披露、不披露重要信息罪共犯,判处有期徒刑3年,罚金10万元。庭审中,该财务总监辩称:是按董事长要求编制报表,自己只是执行。但法院查明,其作为财务负责人,全程知晓业务虚假,且主动参与数据造假,属于故意配合违规,“领导指令”不能成为其免责理由。这一案例也印证了国资委46号令的核心精神:核心岗位人员,明知违规仍参与,追责不缺位。
第二个案例:某国企财务开票员违规开具增值税专用发票
该开票员在日常工作中,多次收到领导安排,要求为无实货的供应链贸易业务开具增值税专用发票,累计开票税额达80万元。但他心里清楚,没有真实交易就开发票属于虚开,是违法行为,但他始终抱着“领导让开,出了事有领导顶着”的想法,一次次违规操作。
最终,税务部门联合审计部门查处该案,该开票员被认定为虚开增值税专用发票罪从犯,判处有期徒刑1年,罚金5万元。一个基层岗位,一份执行指令,最终换来的是牢狱之灾和终身的职业污点,得不偿失。
第三个案例:国企风控法务岗为违规业务开绿灯
某国企法务岗主管,在审核供应链贸易合同时,明确发现该业务属于无实货、无商业实质的走单业务,不符合合规要求,但在领导的压力和“多配合、少得罪”的心态下,仍出具了合同合法有效的法律意见书,为违规业务开绿灯。
该案查处后,该风控法务岗主管被认定为虚开增值税专用发票罪共犯,虽因情节较轻免予刑事处罚,但被终身禁止担任国企法务岗位,多年的职业积累毁于一旦。要知道,风控法务岗本是国企合规风控的最后一道防线,却因侥幸心理沦为违规的帮凶,这不仅是个人的悲剧,更是企业合规体系的缺失。
第四个案例:合作伙伴-物流公司经理助力伪造物流痕迹
除了国企内部人员,供应链上下游的中介机构也无法置身事外。
某物流公司经理,为了赚取服务费,明知某国企的供应链业务是无实货的走单业务,仍为其提供10笔虚假运输单,帮助其伪造物流痕迹、掩盖违规事实。
最终,该经理被认定为提供虚假证明文件罪,判处有期徒刑6个月,缓刑1年,罚金5万元——这也提醒我们,国企供应链的合规风控,不仅是企业内部的事,更需要上下游协同,任何为违规行为打掩护的行为,都将受到法律的制裁。
这些真实案例构成了一个完整的责任图谱:在违规供应链业务中,从决策到执行,从内部到外部,无人能够独善其身。每个参与者都已成为责任网络上的一个节点,一旦业务暴雷,整个网络将被一同拖入深渊。也就是说:从财务总监到开票员,从法务到物流,只要你在违规链条上出了力、签了字、开了票、运了假货,就没有“出事后能置身事外”这一说法。
而随着国资委46号令的深入实施,监管部门的追责力度只会越来越大,从集团领导到基层经办人,从财务、法务到业务、行政,只要参与违规操作、明知违规仍执行,无论职位高低、角色轻重,都将被一一追责,“领导指令”更是再也不能成为免责的挡箭牌。
三、从集团领导到基层执行的每一个人,都得好好落实风控工作细节
回到我们最核心的话题:国企贸易公司、国企供应链公司,该如何应对这场合规风暴?答案很简单,也很实在——放弃侥幸心理,筑牢合规风控防线。
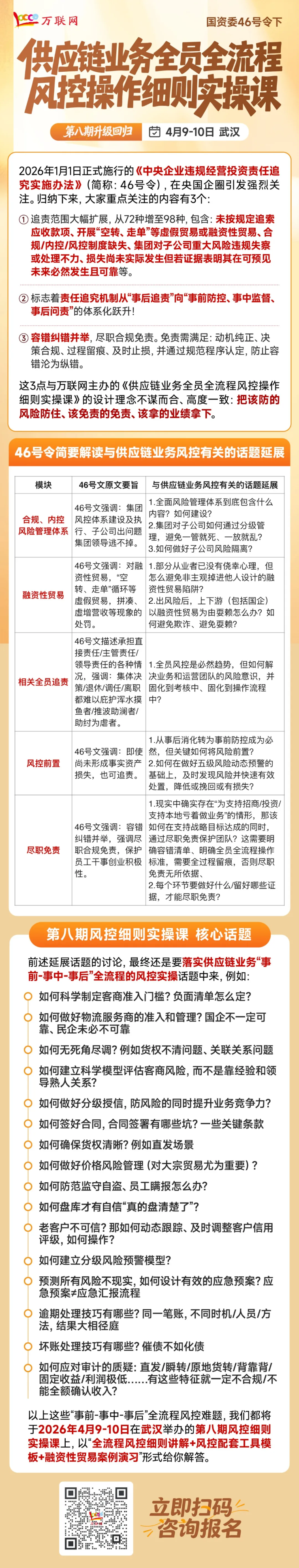
国资委46号令首次明确了“尽职合规免责”条款,即如果企业在科技研发、新兴产业布局等领域做到了依法合规经营、履行忠实和勤勉义务、未牟取非法利益,且未造成重大资产损失和重大不良后果,经有权机构按规定权限和流程审批后,可以免予承担责任。但其中的关键在于“尽职合规”四个字——你尽了职,合规了,法律就会保护你。
那什么是尽职合规?
不是靠个人拍脑袋判断,而是要靠一套覆盖全面、职责明确、流程清晰、规范有序的供应链业务风控工作制度、标准、方法、模板。
具体来说,这包括但不限于:从业务立项、客户审核、合同签订,到货权管控、发票开具、资金支付,每一个环节都要有明确的标准和规范;要明确各岗位的职责,集团领导要履行一岗双责,对合规风控负总责,中层管理人员要做好流程管控,基层经办人要坚守合规底线,做到谁经办、谁负责,谁审核、谁担责;要配套完善的风控方法和模板,比如货权核查模板、合同审核清单、违规风险排查表等,让每一个岗位的工作人员都知道该做什么、不该做什么,怎么做才合规。
文章写到这里,有些话不吐不快。当前不少国企供应链公司,每年业绩指标只增不减,营收和利润的压力像一座大山,压得人喘不过气。过去那种“上下游两头在外,中间垫个钱赚点息差”的纯垫资模式,在“十不准”的显微镜下已经无处遁形。急需找到新的、合规的、低风险的业务来完成业绩需要。
但在寻找新增长的过程中,有一件事比业绩增长更重要——生存。如果连“生存”的底线都守不住,再大的业绩也是空中楼阁。
现在有一些人,还是抱着“出了风险我不用负责”的天真想法——有的是集团领导觉得“子公司出的事与我何干”,有的是业务员觉得“领导让做的我有什么错”,有的是风控岗觉得“反正我只是个盖章的”。这种想法,在国资委46号令正式施行的今天,真的太天真了。
从集团领导到下面的基层执行人员,从财务、法务到物流、仓储,每一个人都要清楚:合规是所有人的事,风险是所有人的风险。一个签字、一张发票、一张运输单,都可能成为法庭上的呈堂证供。
当然,光有风险意识还不够,必须有可落地、可执行、能免责的全套方法。2026年1月1日国资委46号令正式实施,各地国资委密集跟进,虚假贸易、空转走单将被全面严打,全员风控、全流程留痕、尽职免责已成国企生存刚需。
很多企业不是不想合规,而是不会合规:不知道准入怎么设、尽调怎么做、货权怎么控、合同怎么签、审计怎么应对,更不知道如何搭建一套能落地、能免责、能保业绩的风控体系。
为此,万联网在2026年4月9-10日武汉,推出第八期《国资委46号令下供应链业务全员全流程风控操作细则实操课》。课程深度贴合国资委46号令,由2位20多年实战风控专家手把手教学,不讲空话,只给操作细则、工具模板、案例演练,覆盖客商准入、尽调、货权、合同、运营、预警、催收、化债全流程,教你如何合规做业务、留好证据链、实现尽职免责,既守住底线,又能安心冲业绩。
不管是集团高管、中层管理,还是业务、风控、财务、法务、开票、仓储岗位,学完就能用,让每一笔业务都经得起穿透式审查,让每个人都能在合规中保护自己、做好业绩。
供应链是国企发展的核心支撑,合规是供应链持续健康发展的生命线。对于国企贸易公司、国企供应链公司而言,唯有建立健全全面的风控体系,让合规成为每一个人的自觉行动,让每一笔业务都经得起审计和历史的检验,才能在新规挑战下稳步前行,才能真正守护好国有资产,实现高质量发展。毕竟,合规不是束缚,而是保护;追责不是目的,而是警示——别等身陷囹圄,才明白合规无小事,责任大于天的道理。
课程报名:李老师19168536275

下一篇:国企大宗贸易毛利率低于2%,会被限制开票?这场生死劫下,国企砍掉通道业务、做增值服务才是未来活路!


