46号令严问责时代来临!控货业务如何前置风控,避开“或有损失”问责雷区?

2026年刚开年,央国企供应链金融就迎来一场“大地震”。1月1日起,《中央企业违规经营投资责任追究实施办法》(国资委46号令)正式施行。新规最令人警醒的一条,是首次将“或有损失”纳入追责范围——即便资产尚未实际减值,只要证据表明损失在未来“必然发生且可可靠计量”,相关责任人就可能被问责。
这意味着,过去那种“出了事再补救”的做法彻底行不通了。尤其在涉及货物控制的动产融资业务中,风控必须前移至业务源头,否则一旦进入“抢货”阶段,往往为时已晚。
更现实的困境在于:许多国企受限于编制,根本无法配备足够人力进行现场监管。成本与风险之间,该如何平衡?
带着这些问题,1月15日晚8点~9点半,万联网微课堂第250期特邀辉睿金仓董事长李咏梅做客直播间。作为一家13年累计监管货值近400亿元、实现“零风险”记录的企业掌舵人,她毫无保留地分享了一套经实战检验的风控方法论。本场直播由万联网执行主编冯荦主持,精准对接政策热点与一线痛点。整场对话围绕政策解读、实战经验、技术应用与成本平衡等五大核心议题展开,直击当前控货业务中最棘手的实操难题,为央国企、金融机构及供应链服务企业提供了极具实操价值的风控指南。一、“或有损失”不是模糊概念,而是三条清晰红线
很多企业还在观望:“什么叫‘或有损失’?是不是只要没亏钱就没事?”李咏梅在直播中一针见血地指出:46号令对动产质押融资(尤其是存货质押)提出了前所未有的统一严格要求,其核心变化在于从“结果问责”转向“过程+结果并重”。她将控货战场分为两类:
- “城防战”:标准仓库里的标准品(如钢材、成品酒),流程规范、系统成熟;
- “野战”:非标仓、在途、在厂、甚至在农户手中的货物(如生鲜、电子元器件),环境复杂、变量多。
无论哪种,一旦出现以下三类问题,几乎必然触发问责:
- 货权不清或质量失控:比如仓单与实物不一致、货权模糊、押品被调包、品质不稳定(如农产品腐变、在制品未检)等;
- 价值监控失效:价格剧烈波动时未盯市、估值模型失灵、非标品缺乏公允价格(如电子产品快速迭代贬值);
- 实物监管流程形同虚设:监管指令靠口头传达或被篡改、出入库无影像留痕、人工依赖过重(如驻仓员同时听命于货主和监管方)导致漏洞。
李咏梅强调:“不能以‘不了解非标业务特殊性’作为免责理由;政策要的是你有没有建立匹配风险等级的管理机制,而不是等出事才解释;必须针对不同存货状态,设计审慎匹配的风控方案,并保留完整证据链。”
二、13年400亿“零风险”背后:不是运气,是体系
四川辉睿金仓供应链管理股份有限公司(简称“辉瑞金仓”)成立于2013年4月,是四川省“金融仓储”业务试点企业之一,注册资本4500万元(实收资本6000万元);该公司以金融仓储监管为核心,提供动产及标准仓单质押融资监管、供应链管理、进出口贸易、金融咨询等服务,业务覆盖金融仓储、农业产业链、供应链与金融四大板块,主要为金融机构、央企、国企等提供质押物安全监管服务。
辉瑞金仓13年累计监管货值近400亿元,实现“零风险”纪录常被同行视为奇迹。李咏梅坦言,这不是靠某个天才风控官,而是一套全流程、全场景、全员嵌入、技术驱动的风控体系。
其核心是“5级管理体系 + 双向风险前置机制”:
- 事前准入:对押品、货主、仓库实行“五建十六控”审查;
- 事中监管:采用“人防+技防+AI”组合,驻仓员+片区巡检+总部日志分析,每日排查百余项风险因子;
-
事后处置:极端情况下快速启动预警、保险理赔与资产处置通道。
此外,辉瑞金仓自2014年起推行全员利益内嵌制度,将员工收入与风险管理成效挂钩,而非业务规模。
“我们招的不是销售,是风控战士。”李咏梅笑言。
三、自建还是外包?别凭感觉,用决策矩阵说话
“我们该自己管仓库,还是找第三方?”这是直播间被问最多的问题。面对“是否外包控货”的普遍困惑,李咏梅给出一张清晰的决策对照表:
| 场景 | 建议模式 | 原因 |
|---|---|---|
| 标准仓 + 标准品(如螺纹钢) | 可自建,但需强系统支撑 | 流程标准化,适合线上化管理 |
| 标准仓 + 非标品(如定制白酒) | 优先外包给专业机构 | 验真、估值需行业经验,自建成本高 |
| 任何非标状态(在途、在厂、分散存放) | 必须外包 | 属“野战”,需移动监管、应急响应与兜底能力 |
她特别特别澄清一个误区:“第三方监管费不是成本,而是购买“责任切割界面”和“专业风险缓释”的对价。”在46号令下,一次失职带来的纪律处分、职业禁入甚至刑事责任,远超几十万监管费用。
四、选服务商,要像挑“特种兵”
如何判断一家第三方是否靠谱?李咏梅站在央国企视角,提出服务商考核应像选拔“特种部队”,建议从以下三个维度验证:
- 装备水平:能否与WMS、物联网设备深度对接?控货指令是否闭环、无人干预、不可篡改?
- 实战能力:是否有处理仓单纠纷、在途货损、权属争议的实战案例?是否具备产业背景?
- 责任兜底:合同是否明确划分风险边界?是否投保覆盖非标场景(如运输途中温控失效)?险种与保额是否合理?
五、三大品类,三种打法:没有万能公式
针对观众集中提问的电子信息、白酒、农产品,李咏梅以辉睿金仓为例,给出了差异化方案:
- 白酒(标准仓):厂方与监管方联合抽样封样,三码(箱码、瓶码、仓码)绑定,独立温湿度监控;
- 白酒(非标仓/经销商库):使用GPS电子封签,高频突击盘点,销售回款进入共管账户;
- 电子产品:不盯零售价,而是绑定下游订单,按“原材料成本 + 订单利润 × 折价率”动态估值;
- 农产品:重点控制收购凭证与质检单,运输全程GPS追踪,按“期货价-加工运输成本”定价。
“风控不是一刀切,”李咏梅总结,“标准仓追求效率与确定性,非标仓则抓关键节点、强协议、重驻仓——像老中医,既‘治未病’,也‘辨证施治’。”
六、观众高频问题权威解答
Q1:货物价格下跌但还没卖,算“或有损失”吗?
A:如果协议设了警戒线(如质押率95%)和平仓线(80%),而监管方未发函催收、未启动处置程序,就构成管理失职,可被认定为或有损失。
Q2:电子产品贬值快,怎么设预警阈值?
A:采用三级动态模型——
- 一级(85%质押率):盯官方渠道价(如京东、华强北);
- 二级(90%):盯批量采购/二手回收价;
- 三级(95%):盯快速变现净值(回收价打8折),自动触发强制处置。
Q3:和国企合作就安全吗?
A:“主体信用≠操作安全。”辉睿金仓对国企项目同样要求四方协议、独立验货、物联网部署,“用更规范的流程保护双方干部。”
Q4:中小企业没钱建系统,怎么办?
A:推行轻量化方案——
-
关键节点控制:仅在装车、运输、卸货环节使用GPS+拍照封签;
-
凭证控制:掌控提货单原件,销售回款进共管账户;
- 联保共管:同区域中小企业集中存入共管仓,分摊成本。
Q5:控货物联网数据经常不准,怎么解决?
A:不依赖单一传感器。采用“设备数据 + 人工巡检 + 影像比对”三重校验,异常数据自动触发复核流程。
Q6:权属认定难,政府能做什么?
A:呼吁建立全国统一的动产登记与公示平台,并推动仓单标准化立法——这比企业单打独斗更有效。
结语:风控不是成本,而是生存底线
直播尾声,李咏梅呼吁:“46号令看似收紧,实则是倒逼行业从‘关系型金融’迈向‘技术型、契约型金融’。未来属于那些将风控前置化、内核化为核心竞争力的机构。”
她相信,未来真正能活下来、活得好的,不是规模最大、速度最快的,而是风控颗粒度最细、证据链最完整、责任边界最清晰的那一批。
正如主持人冯荦直播最后总结所言:“在严问责时代,合规不是束缚,而是护城河。”
而这场由政策驱动的风控革命,早已不只是理念更新——它正迅速转化为对制度、流程、工具和人员能力的刚性需求。
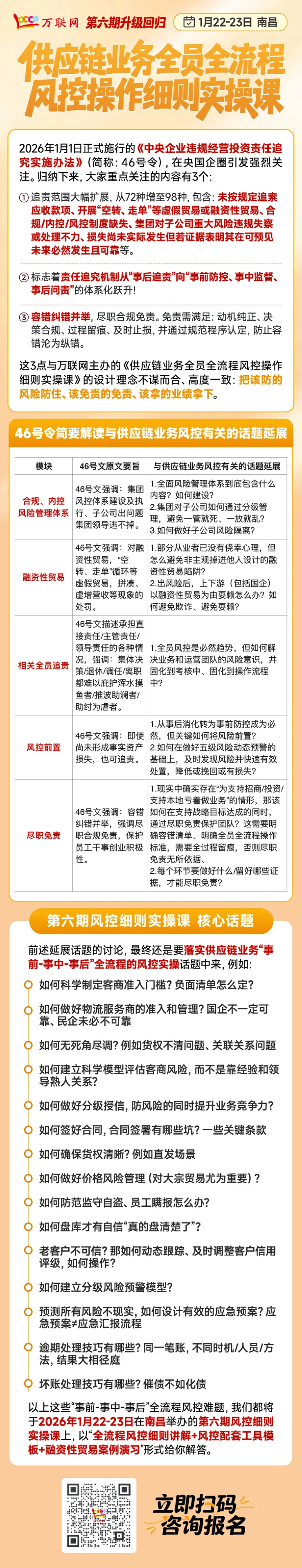
2026年1月1日正式施行的《中央企业违规经营投资责任追究实施办法》,归纳下来,大家最关心的有三点:
第一,追责范围大幅扩展——从72种增至98种,明确将“未按规定追索应收款项”“开展‘空转、走单’等虚假贸易”“合规/内控/风控制度缺失”“集团对子公司重大风险失察”以及最关键的——“损失虽未实际发生,但若证据表明其在可预见未来必然发生且可可靠计量”等情形全部纳入问责范畴;
第二,追责机制实现跃升——从过去的事后“秋后算账”,转向“事前防控、事中监督、事后问责”三位一体的全过程管理;
第三,容错与问责并举——只要满足“动机纯正、决策合规、过程留痕、及时止损”四大条件,并经规范程序认定,即可尽职免责,真正为担当者撑腰,而非纵容违规。
这意味着,无论是央企还是地方国企,都亟需一套覆盖全面、职责明确、流程清晰、规范有序的供应链业务风控体系——包括制度、标准、方法乃至可落地的模板工具。
而这,恰恰与万联网持续打磨的《供应链业务全员全流程风控操作细则实操课》高度契合。该课程的核心理念正是:把该防的风险防住、该免责的免责、该拿的业绩拿下。
课程设计围绕两大支柱展开:
- 全流程覆盖:从客户准入、尽调评估、授信审批,到签约执行、动态监控、催收处置、化债复盘等10余个关键环节,环环相扣;
-
全员风控:业务、风控、法务、合规、财务、物流等所有相关岗位,均被纳入责任闭环,杜绝“背锅”或“真空”。
截至目前,该系列课程已成功举办五期,吸引来自近200家大型国企集团的500多位高管组团参训。第六期将于2026年1月22–23日在南昌开班,以“细则讲解+工具模板+案例演习”的形式,手把手带您构建可执行、可审计、可免责的风控操作体系。
更关键的是,两位主讲老师将全程深度融合46号令要求:
- 第一天,由拥有20多年实战经验、曾为世界500强集团规避超百亿风险损失的原首席风控官张老师,详解外部客商信用风控全链条。从客户画像、尽调技巧、分级授信,到应收账款管理、动态预警、催收处置,现场还将发放十余套实用工具模板,如“四流合一”验证清单、货权监控SOP、现场尽调指引、行业客户评分表等,助您从细节处前置化解风险。
- 第二天,由北京德和衡(深圳)律师事务所合伙人、深耕供应链法律合规近20年的张律师,她将聚焦内部运营风控,结合真实诉讼案例,拆解合同陷阱、单据漏洞、物流监管盲区,并组织学员进行“融资性贸易沙盘推演”,手把手教您如何通过合同条款设计、出入库操作规范、服务商考核机制等,守住合规底线。
课程时间:2026年1月22–23日
地点:江西·南昌
报名联系:李老师 19168536275
在46号令全面落地的元年,风控不再是选择题,而是生存题。与其被动应对,不如主动筑墙。


下一篇:七八个人的国企贸易公司,一边顶着几亿乃至十几亿营收指标,一边提防着46号令的98种追责情形,该怎么办?


